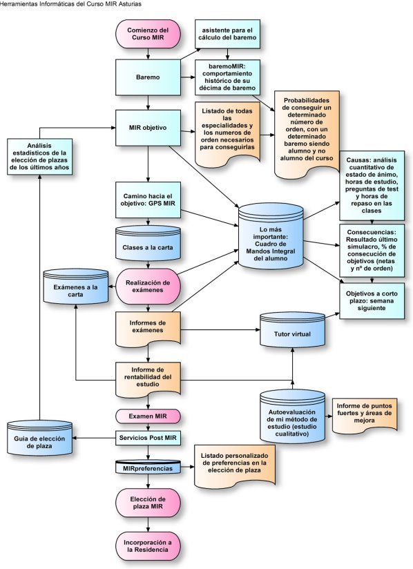
Llamamos orientaMIR al conjunto de herramientas informáticas que el Curso Intensivo MIR Asturias pone a tu disposición para orientar tu preparación del MIR hacia tu objetivo (“Tú marcas tu objetivo y nosotros te ayudamos a conseguirlo”). Todas ellas constituyen un sistema completo de apoyo y orientación, que cubre de forma secuencial y personalizada, desde el comienzo de tu preparación, hasta que elijas una plaza MIR.
El Learning Analytics o analítica del aprendizaje permite recabar y analizar datos de cada alumno mediante múltiples sensores para revisar la intensidad del aprendizaje y detectar la evolución personal de cada uno de ellos, y así poder ofrecerle contenidos que cubran sus lagunas personales de cara a la preparación del examen MIR.
Ante la creciente información que proporcionan los informes del Curso, y conscientes de que puedes tardar un tiempo en entenderlos bien y poder aprovecharlos, hemos creado un “tutor virtual”, que te ayudará a conocer lo más importante de los mismos. También dispones de videos explicativos del funcionamiento de cada una de las herramientas informáticas en tu página web como alumno del Curso.
